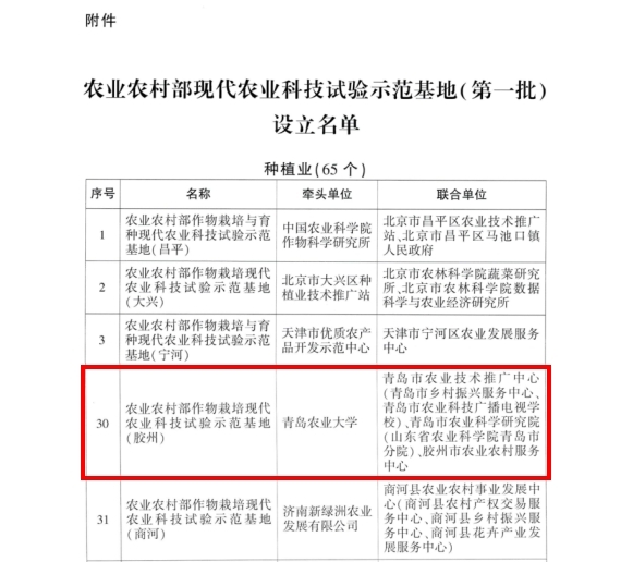
近日,农业农村部印发《农业农村部办公厅关于设立农业农村部现代农业科技试验示范基地(第一批)的通知》(农办科〔2025〕16号),由学校现代农业科技服务中心牵头申报的“农业农村部作物栽培现代农业科技试验示范基地(胶州)”成功入选。
现代农业科技服务中心胶州基地位于胶州市胶莱镇,占地763亩,2023年获批山东省普通高等学校示范性实习(实训)基地。园区以服务科研试验和学生实践教学为根本任务,坚持立德树人,以耕读教育培养知农、爱农、为农人才,在实践教学、科研试验、后勤保障等方面深耕细耘,现已建成学校学科建设、科学研究、实践教学重要支撑点,同时也是学校农业科技成果对外展示的重要平台。
为推动先进农业技术的集成创新、熟化验证和示范推广,由我校牵头,以胶州基地为依托,青岛市农业技术推广中心、青岛市农业科学研究院、胶州市农业农村服务中心等单位协同申报的“农业农村部作物栽培现代农业科技试验示范基地(胶州)”获批农业农村部遴选设立的第一批现代农业科技试验示范基地。
试验示范基地依托学校在农业科技领域的深厚积累和科研实力,整合多方资源,紧密对接区域农业发展需求,聚焦黄淮海平原小麦、玉米、大豆等主要粮油作物,重点开展前沿技术研究、主导品种选育及主推技术集成示范,推动农业科研成果与实用技术加速转化,赋能农业生产提质增效与可持续发展。


地址:山东省 青岛市 城阳区 长城路700号
电话:0532-58957222
邮编:266109
邮箱:xwzx@qau.edu.cn